18599
LM1086IT-5.0 — это линейный стабилизатор напряжения с низким падением напряжения (LDO). Он предназначен для обеспечения стабильного выходного напряжения 5 В при токе до 1.5 А, что делает его подходящим для питания чувствительных компонентов в различных приложениях.
Будет доступен:
Стабилизатор напряжения — электромеханическое или электрическое устройство, имеющее вход и выход по напряжению, предназначенное для поддержания выходного напряжения в узких пределах, при существенном изменении входного напряжения и выходного тока нагрузки.
Применение:
Спецификация:
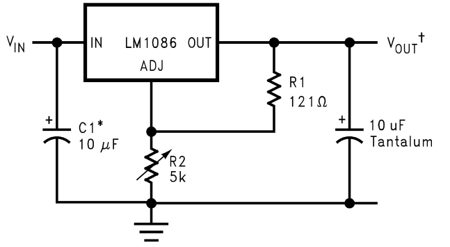
Принципиальная схема:

Авторизируйтесь чтобы оставить отзыв.